专注数据安全服务
新闻动态

电话:025-86211355

地址:南京市雨花台区花神大道23号10号楼5F 1051室

行业新闻
中国网络空间安全协会发布2022数据安全典型案例数字信任体系恐遭毁灭性打击!证书巨头Entrust被勒索软件攻陷
点击数:  862
  • 7月21日,由中央网信办网络法治局、浙江省委网信办指导,中国网络空间安全协会、杭州市委宣传部主办,余杭区人民政府和相关网信企业承办,中国互联网发展基金会支持的以“护航数字经济,共话数据安全”为主题的“2022数字安全与法治高峰论坛”在杭州举行。会上,中国网络空间安全协会发布了2022数据安全典型案例。中国网络空间安全协会副秘书长赵宏志主持发布环节,中国网络空间安全协会秘书长李欲晓和杭州市余杭区委常委、宣传部部长倪伟俊为入围单位代表颁发证书。

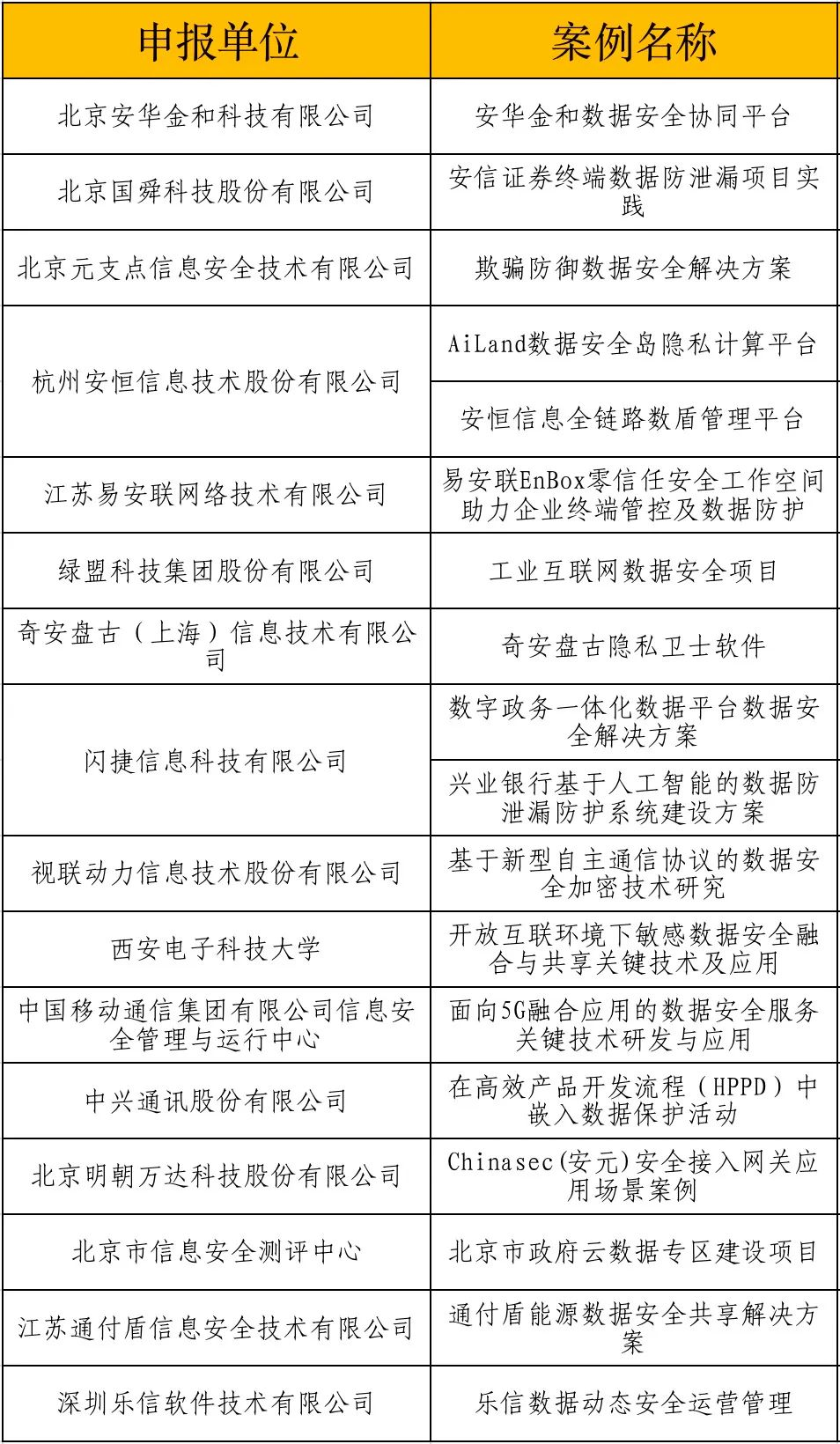
    为促进我国数据要素市场健康有序发展,推动我国数据安全保护领域优秀案例的宣传推广,中国网络空间安全协会于今年6月,面向会员单位及数据安全从业者等征集“2022年数据安全典型案例”。本次征集涵盖电子政务、电子商务、人工智能、云计算、大数据、物联网、工业互联网、互联网医疗、互联网金融等方向,共53家单位参与申报。经专家评审,遴选出18个在创新性、实用性等方面表现突出,对产业发展和技术演进具有一定的参考价值及具有较强示范作用的典型案例。

    2022数据安全典型案例如下:

    注:转载自中国网络空间安全协会

Copyright © www.nengbang.cn,All rights reserved 苏ICP备:12016620号-2

公司地址:南京市雨花台区花神大道23号10号楼5F 1051室